图/文:何隆薇课题组
近日,太阳成集团tyc33455cc医用荧光材料团队在急性肾损伤(AKI)可视化检测取得了新进展,开发了一种具有肾清除能力的过氧亚硝酸盐/次氯酸(ONOO⁻/HClO)顺序响应型近红外荧光探针,并揭示了自噬在AKI发生和修复过程发挥关键作用。相关原创性研究成果发表在国际著名专业学术期刊《Analytical Chemistry》(中科院一区TOP期刊,IF: 6.7 )。
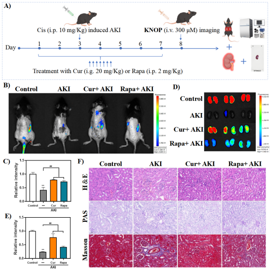
由顺铂(Cis)引起的急性肾损伤(AKI)仍然是临床上面临的一项挑战,常导致不可逆的肾功能衰退。对AKI早期损伤相关的硝化/氧化应激进行原位监测,对于AKI的早期检测以及自噬相关机制的阐明至关重要。针对肾脏内过氧亚硝酸盐(ONOO⁻)/次氯酸(HClO)的靶向检测,可能为AKI的早期诊断和治疗干预提供关键信息。荧光成像因其优异的空间分辨率、灵敏度和无创性,在生物医学领域展现出重要前景。为此,研究团队开发了一种具有肾清除能力的近红外(NIR)荧光探针(KNOP),该探针能够以高灵敏度和快速响应顺序识别ONOO⁻/HClO。这种“顺序锁定”机制有效降低了单一标志物检测带来的假阳性结果。KNOP具有良好的生物相容性,能够灵敏监测AKI诱导及治疗过程中ONOO⁻/HClO的异常变化,并被应用于顺铂诱导的AKI中自噬过程的监测。
此外,KNOP表现出良好的肾清除能力和高成像对比度,成功在小鼠中顺铂诱导的AKI进展及天然药物姜黄素和雷帕霉素治疗干预过程中对ONOO⁻/HClO进行原位可视化成像。更重要的是,KNOP还能有效识别临床血清样本中的肾损伤患者。这些研究结果表明,KNOP是一种有效的、可用于理解硝化/氧化应激及自噬机制的肾清除型工具,同时也强调了ONOO⁻/HClO作为有前景的生物标志物,在AKI早期识别与干预中的潜在价值。
相关研究成果以“Construction of a Renal-Clearable NIR Fluorescent Probe with Sequential Response to Peroxynitrite/Hypochlorous Acid for Visualizing Autophagy Progression in Cisplatin-Induced Acute Kidney Injury”为题发表于本研究领域的顶级期刊《Analytical Chemistry》。论文第一作者为太阳成集团tyc33455cc硕士生高源、申蕴嘉,以及团队博士后曾佳玉,通讯作者为太阳成集团tyc33455cc何隆薇教授、附属第一医院超声医学科周佳主任和附属南华医院临床研究所程丹教授,太阳成集团tyc33455cc为第一通讯单位。
团队介绍:医用荧光材料团队长期致力于开展基于生物活性可视化传感技术的诊断/治疗型光学分子探针、精准控释前药/医学气体分子供体、激活型光/声敏剂创制及生物医药应用研究。团队成员主持国家自然科学基金,湖南省杰出青年基金,湖湘青年英才,芙蓉计划卫生健康高层次人才,湖南省青年科技创新人才,湖南省教育厅优秀青年基金,湖南省自然科学基金面上项目,国家重点实验室开放课题,太阳成集团tyc33455ccwww高层次人才启动项目等二十余项科研项目,在 Chem. Soc. Rev.、Coord. Chem. Rev.、Chem. Sci.、Anal. Chem.、J. Hazard. Mater.、Adv. Healthc. Mater.、Biosens. Bioelectron.、Acs Sensor.、ACS Appl. Mater. Interfaces、Sens. Actuators B Chem. 等著名国际期刊上共发表近百篇论文,授权专利十余项。
地址:中国 湖南衡阳 常胜西路28号 联系方式:0734-8282914 邮编:421001 版权所有:中国·太阳成集团-www.tyc33455cc.com-官方网站|欢迎光临